Prezentare Structurată

Florian Colceag

Prezentare Structurată

Observaţiile îndelungate făcute asupra naturii și a legilor acesteia de funcționare, cu evaluare de etapă, m-au condus la ințelegerea structurilor inițial simple, ce au condus la complexitatea armonică a fenomenologiei naturii, caracterizate prin realități ciclice și frecvente armonice. A fost un proces îndelungat de peste trei decenii, până la cristalizarea actuală. Se împletesc mai multe fenomene aparent diferite și se trece prin mai multe nivele de complexitate ale realității (asemea neuronilor), separate de spații de tranzitie, (asemenea sinapselor). Fiecare dintre acestea sunt caracterizate prin nivel jos de reglementare, cu variabilitate înaltă, asemenea sinapselor și fiecare dintre aceste nivele având chei proprii de descifrare. Evoluția fractalică a sistemelor s-a dovedit similară la nivelul fractoloniilor și nodurilor de la intersecția rețelelor de conexiuni pentru fiecare nivel de granulatie, prin propriile legități.
Evolutia fractalica
Evolutia fractalica
Evolutia fractalica
Evolutia fractalica
În prima etapă au fost automorfismele dreptei proiective, ce se compun după un anumit tabel simplu. Elementul neutru este f(x)=x, ce se poate traduce « EU SUNT CEL CE SUNT ». Compunerea acestor automorfisme a condus la structuri de câte 6 diagrame unicursale, ce se structurează după arcuri și orientari. Acestea au condus la litere și sublitere. Din punct de vedere matematic, aici se obține o structură generată de un produs direct de permutari de trei elemente cu « f2, f3, f6 » cu două elemente « f4, f5 ». Aceste structuri le-am numit litere și sublitere. În acea etapă, a fost esentială colaborarea cu Adrian Colomitki, informatician, emigrat ulterior în Australia.

Tabelul general de compunere


Tabelul general de compunere

Exemplu de sublitere


exemplu de sublitere modele de compunere ale automorfismelor dreptei proiective

În etapa următoare au apărut structurile de organizare în pachete de litere ce prezentau paternuri structurale simetrice și identice, dar care sunt generate din litere diferite ce se compun. Compunerea a două litere se face doar la nivelul unor sublitere unice, ce generează o subliteră ce reprezintă litera, fără participarea celorlalte sublitere la compunere. Esențial în aceasta etapă a fost aportul lui Tiberiu Carp Andrei, de asemenea informatician.

Modulul IIIA


Exemplu de compunere, W compus cu G dă rezultat doar pentru Z „Compunerea clusterelor de litere”

Exemplu de compunere, W compus cu G  dă rezultat doar pentru Z   „Compunerea clusterelor de litere”


A treia etapa a condus la tabelul campurilor colorate, unde a aparut prima operatie ce da grade de libertate. Transpozitia a doua linii, sau doua coloane, permite generarea variabilitatii si posibila evolutie catre un optim structural. Acest optim structural a fost obtinut prin factorizarea subliterelor unei litere pe o structura complexa de semnificatii, ce au fost caracterizate global, desi fiecare are 81 de pasi evolutivi de la simplu la complex.
Un ajutor inestimabil la realizarea „concatenarii pe trei butoane l-au dat Claudiu Caraiani si Tiberiu Carp Andrei.






Reprezentările vizuale și semantice ale paternurilor https://qdl-patterns.web.app/login



Per total, această etapă poate fi rafinată într-un tabel de mare complexitate tridimensional, din care se va putea ințelege dinamica evolutivă-adaptativă, dar și inferențele colaterale rezultate prin evoluția sistemului în timp. Datorită complexității, varianta simplificată poate fi urmarită pe https://qdl-patterns.web.app/login, cu acces parolat. Această variantă simplificată permite înțelegerea genomului social, environmental și biologic, al speciilor inteligente.



Caracteristicile clusterului c „ cooperarea”

c1 Profilul echilibrării acțiunilor cu nevoile de rezolvare neinvazivă a problemelor
c2 Profilul profesionalismului înalt in strategii punctuale si eficiente
c3 Profilul obiectualizarea experiențelor prin transferul de bune practici din mediu
c4 Profilul cooperării cu mediul natural si social
c5 Profilul neinvazivității si recuperării echilibrului de mediu
c6 Profilul comunicării si cooperării cu natura


Mutația spre emancipare Reglajul sistemelor Dezvoltarea sustenabilă Evoluție sistemică Factorii cantitativi Patentele naturii
Negocierea pozițiilor Alternative secundare Echilibrarea consumurilor Reglarea pozițiilor Recuperarea echilibrului Colaborarea componentelor
Sincronia proceselor Întreținerea evoluției Mecanisme interne Dezvoltarea ecosistemică Alegerea formelor Exprimarea formală
Evaluarea proceselor Adaptarea logicilor Evaluarea efectelor Reglarea deciziilor Mutațiile decizionale Comportamente reflexe
Strategia evolutivă Analiza de comportament Evoluția adaptativă Metamorfoza funcționării Producerea dezintegrării Competiția soluțiilor
Optimizarea interfeței Dezvoltarea alternativelor Decizia optimizată Eficiența adaptării Dezvoltarea ecosistemică Evoluția selectivă


Această etapă a generat paternurile semantice, ce au permis transferarea imaginilor in limbaj uman.
Procedura generală a fost factorizarea semantică astfel: corelare echilibru - acțiuni -nevoi, peste competiția soluțiilor, intersectat cu strategii clare punctuale eficiente, peste dezvoltarea alternativelor...comunicarea cu mediul natural, peste evaluarea efectelor. Împreună, s-a obținut un scenariu vizibil în concluzii, dezvoltarea formelor de dialog pe direcții clare.
De subliniat că aceeași procedură a fost utilizată atât la caracterizarea subliterelor, cât și la caracterizarea fiecărei etape evolutive. Acesta este motorul principal ce permite și generarea bazelor de date inteligente și evolutive caracteristice inteligenței naturale.

Din altă perspectivă, în tabelul complex obținut sunt expuse strategiile cu ajutorul paternurilor similare și a paternurilor ajutătoare diferite, dar și tacticile în pași concreți, în număr de 6.

Linia de strategii generată de paternuri și paternuri adiționale, paternurile răspund la intrebarea „ce”, iar paternurile adiționale răspund la intrebarea „cum”

- recunoașterea paternurilor informaționale anterior pasive, ce s-au activat, dezvoltarea protocoalelor de acțiune reflexe și integrarea pe o nouă etapă (ce)
- condiționarea transformării prin modelarea sistemică a proceselor pe parcursul metamorfozei controlate (cum)
- gestionarea problemelor grupului prin implicarea liderilor și a grupului său de sprijin, sincronizarea la comandă a acțiunilor de grup (ce)
- dezvoltarea tipologiilor de profesioniști implicați în rezolvările problemelor date de conducerea centralizată (cum)
- găsirea limbajului articulat superior care să permită integrarea informațiilor de granulații diferite, în procesele adaptative și evolutive (ce)
- mecanismele concurențiale apărute pentru optimizarea informațiilor ce pot fi transmise la etapele ulterioare sau urmași (cum)

Linia de tactici în câte 6 pași ce conduc la realizarea obiectivelor structurale

-condiționarea transformării prin modelarea sistemică a proceselor pe parcursul metamorfozei controlate
-restabilizarea echilibrelor sistemice cu ajutorul catastrofelor și deciziilor evolutive diferite
-colaborarea dintre componente cu autocontrol în mecanismele de structurare sistemică
-înțelegerea lanțurilor cauzale ce permit sincronizarea acțiunilor și sustenabilizarea corelativă a echilibrelor
-integrarea in comunități cu obiceiuri structurate și cu meme direcționat
- curățirea sistemului de informații parazitare prin restartarea sistemului după etapa de echilibrare pe diferite nivele de profunzime și granulație


IZOMORFISMUL STRUCTURAL

Izomorfismul structural transcede nivelele de complexitate și permite rafinarea semantică intr-un numar de pași logici.

Transferând conținuturile semantice ale tabelului complex, dat de concatenarea pe 3 butoane, se obțin următoarele:

F1(X) = X dezvoltarea relațiilor dintre oameni ce conduc la emancipare
Pe emisfera stângă:
-adaptarea evolutivă pe etape la noi condiții de existență
-lucrul în comunitate, împărțirea sarcinilor prin ajutor reciproc asumat
-specializările și învățarea necesare rezolvării problemelor locale în armonie
-refacerea circuitelor și formarea conexiunilor și inter-condiționărilor de tip ecosistemic sustenabil și echilibrat
-specializarea pentru roluri specializate, la diferite nivele de specializare, condiționate de necesitățile informaționale ale sistemului
-descoperirea rolului și locului unde îşi găsește scopul existențial și alegerea drumului de urmat, condiționat de factorii externi și decizii interne
-specializarea pe rol in funcție de potențialele adaptativ evolutive și de matricea funcționalităților fiecărei poziții
-dezvoltarea configurațiilor ce asigura mobilitatea și transmiterea flexibilă a informațiilor, cu specific țintit către utilizatori
-determinarea limbajelor specifice de comunicare in sistem, pentru diversele situații, descifrarea comunicărilor venite din surse diverse
-alegerea strategiilor din portofoliul de soluții, condiționate de ierarhia și rolul căutat în sistem
-optimizarea proceselor legate de supraviețuire și adaptare evolutivă la noile funcționalități dezvoltate
-cadrul strict al desfășurării admisibile în evoluția evenimentelor
-înțelegerea lanțurilor cauzale ce permit sincronizarea acțiunilor și sustenabilizarea corelativă a echilibrelor
-cristalizarea informațiilor în structuri informaționale complexe, pe direcții, ponderi și vectori de acțiune
-mărirea capacității de gândire critică și observare structurată, ce permite optimizarea și reglarea deciziilor în funcție de situație
-reglarea și optimizarea permanentă a funcționalităților și acțiunilor în cadru cooperant prin înțelegerea logicilor utilizate
-structurarea și restructurarea adaptativ evolutivă a componentelor informaționale în contextul dinamic al acțiunilor adaptativ evolutive
-reglarea sistemică a consumurilor diferite componente corelate și implicate în echilibrul sustenabil și durabil
-mecanismele colaborative, adaptative evolutiv necesare orientării deciziilor către sustenabilitate echilibrată
-lărgirea limitelor evoluției adaptative, cu păstrarea consistenței, sustenabilității și echilibrului sistemic
-adaptarea informaționala la procesarea de informații variate venite din surse multiple
-selectarea prin experimentare a soluțiilor posibile cu șanse de reglare a sistemelor confirmate pe un sistem de logici interne
-reglarea sistemica a consumurilor diferite componente corelate și implicate in echilibrul sustenabil si durabil
-mecanismele colaborative, adaptative evolutiv necesare orientării deciziilor către sustenabilitate echilibrată
-saltul calitativ al structurării informaționale prin dezvoltarea structurilor și portofoliilor de alternative de răspuns
-evaluări, procesări, proceduri, procese, logici, externalizări, aplicate peste colaborări, adaptări, decizii, evoluții, alegeri și strategii evolutive, în interacțiuni complexe


F1(X) = X reglarea continuă a sustenabilității sistemelor complexe
Pe emisfera dreaptă:

- parolarea și descifrarea mesajelor informaționale din mediu
- realizarea componentelor analitice necesare optimizării soluțiilor, prin comunicarea și colaborarea componentelor
-dezvoltarea strategiilor și portofoliilor de tipuri de acțiune reflexe la schimbarea condițiilor de mediu informațional
- structurarea bufferelor de memorie ce vor fi accesate la nevoie, în funcție de caracteristicile și dimensiunile informațiilor și de puterea de procesare
- specializarea în timp real a subsistemelor ce se sprijină pe memorii de experiențe câștigate sau transferate
- generarea de proceduri, parole de identificare și libertăți de acțiune ale subsistemelor, pentru a putea izola partea atacată și a repara defectele, fără a bloca tot sistemul
- dezvoltarea sistemelor transversale de echilibrare și generare de informații pe nivelele de granulație în care funcționează celelalte substructuri
- dezvoltarea de soluții alternative posibile prin preprocesare datelor și generarea de posibile soluții în situații previzibile
- coerentizarea acțiunilor prin procesare și transmitere automata de date între substructuri sau sisteme partenere sincronizate
- rafinarea încărcării memoriilor din sistemele informaționale prin stratificarea în timp a evoluției datelor și orientarea către soluțiile viitoare
- ierarhizarea sistemelor și proceselor la modul funcțional cu respectarea protocoalelor de comunicare, ce permite structurarea eficientă a datelor semnificative pentru declanșarea reacțiilor de protecție informațională
- optimizarea speciilor și a proceselor ecologice prin evoluție generală cu factori de autocontrol sustenabil
- învățarea de la tehnologiile naturii sustenabile și aplicarea sustenabilității evolutiv adaptative în contextul uman, cu respectarea mediului natural
- colaborarea conștientă dintre mediul natural cu ajutorul speciilor și mediul tehnologic uman ce trăiește in orașe sustenabile, sau care profesează în întreținerea și vindecarea mediului natural
- fluctuația parametrilor de stare în limite admisibile, pentru verificarea și validarea drumurilor optime pe întregul sistem
- dezvoltarea comunicări complexe in interiorul speciilor, privind locurile, distanțele și traseele către zona de hrănire și unde pot ajuta la înmulțire
- dezvoltarea acțiunilor spontane perfect coordonate, declanșate la semnale slabe pentru unele specii, dar tari pentru alte specii
- transmiterea intre si în interiorul speciilor a portofoliilor de soluții de salvare și recuperare a echilibrului ecosistemic
- reglarea ecosistemului în funcție de ciclurile planetare, de anotimpuri și de evoluția vieții pe pământ
- reglarea sistemelor ecologice pe fiecare etapa a rutelor de comunicare și colaborare, cu ajutorul etapizării proceselor de refacere a sustenabilității, formarea de ritualuri de comunicare și schimburi
- reglarea generală a ecosistemului ce devine astfel sustenabil, echilibrat și durabil - refacerea armoniei externe între specii cu continuarea programului genetic evolutiv și competitiv în interiorul speciilor
- reluarea evoluției adaptative și a competiției între genele speciilor sau indivizilor pentru acces și dominare la resursele de hrană, continuarea relațiilor dintre specii ce asigură sustenabilitatea și echilibrul sistemic


Se observă modul diferit de procesare pe cele două emisfere, ceea ce corespunde funcționalităților inteligențelor naturale

A patra etapă este generarea fractolonilor cu 7 nivele de complexitate. Teoretic, structura se inchide la 8 nivele de complexitate, dar din cauza uriașei cantități de memorie necesară procesării datelor, ne-am limitat la 7 nivele https://qdl-clone8.web.app/arrows,

Pe această structură, realizată în forma inițială de către Andrei Jifcovici, și perfecționată de Ștefan Dascălu, se pot identifica drumurile ce pot fi parcurse pentru atingerea unor obiective, ce se află pe un anumit nivel de granulație și pe un anumit nivel de complexitate. Aici se pot obtine hologramele informaționale ale unei realități, ce generează comportamente pozitive sau negative, ce pot crea sau rezolva diferite probleme, crize sau catastrofe.
Cele 7 nivele generate pot fi făcute vizibile în diverse aplicații https://qdl-clone8.web.app/arrows
Pe nivelul 1, caracteristic comunităților, se observă noduri ce colectează informațiile de pe vectorii ce îi străbat, și le orientează către direcțiile unde sunt utile, după procesare. Modurile de structurare a informațiilor generează capacitatea de dezvoltare a inteligenței naturale simple. La fiecare nivel în parte, apar alte caracteristici semnificative.
Pe nivelul 6, caracteristic rețelelelor cu comportamente complexe, se observă structura de noduri ce generează holograme informaționale, prin schimbarea și transformarea perspectivelor de abordare. Aceste noduri joacă rolurile unor sinapse neuronale ce permit generarea de rețele neuronale cu comportamente complexe de procesare a informațiilor. Adăugând la aceste comportamente și bazele de date inteligente și evolutive, descrise anterior, putem concluziona faptul că inteligența naturală este specifică atât structurilor viului cât și structurilor cibernetice specializate.
Reprezentarea nivelului 7 de complexitate

La nivelul universului, se observă procedee similare extrem de complexe, cu structuri informaționale generate de diagrame unicursale ce conduc la fractoloni complexi. Contribuția esențială la dezvoltarea conceptului a avut-o Tiberiu Carp Andrei.
http://harapalb66.pythonanywhere.com/
user: genom
parola: 1234




Diagramele unicursale au functionalități fixate: intrare date; procesare date, baze de experiențe, ieșire date, evaluare date, baze de strategii. Functionalitățile sunt conectate cu verbele to be, to do, to have și cu întrebările „ce”, „cum,”, „de ce”, „unde”, „când”, după cum se vede în exemplul anterior. Aceasta permite înțelegerea dinamicii și complexității universului în limbaj uman.

O constantă în dezvoltarea semantică și de tip fractal este dată de izomorfismul structural, ce poate fi identificat în spirala lui Fibonaci, fără aplicații semantice, dar și în structurile informaționale pornite de la automorfismele dreptei proiective. Aceste izomorfisme structurale sunt la baza existenței universului viu, dar și a înțelegerii legilor lui Dumnezeu Creatorul. Toate structurile prezentate, ce au fost descoperite și executate cu ajutorul unor informaticieni, arată că universul a fost creat de către un creator, ce a programat nivele de complexitate și gradele de libertate comportamentală. The 216 Letter Sacred Hidden Name of God

Astfel, ajungem la concluzia că universul creat are o formă de inteligentă și sensibilitate naturală, ce este imitată de inteligențele artificiale descoperite de oameni, că universul are etape de evoluție pe nivele de complexitate superioare, că la fiecare nivel apar variante comportamentale posibile, ce sunt reiterate, până devin modele de tip dimensiuni structurale sau variantele ce nu se reiterează vor disparea prin degradare.
De asemenea, fiind fenomenul de fractalizare, ajungem la concluzia că orice secțiune, în acest fractal multidimensiona, va genera o viziune coerentă și consistentă. Două secțiuni de tip plan, vor avea o dreaptă de intersecție, pe care se pot face corelații între datele obținute, conform exemplului prezentat mai sus. Interesant este faptul că teoriile de complexitate conservă partea de geometrie.



MODELE DE CONCATENARE

Modelele de concatenare pe un buton și două butoane, la fel ca și genomul universului sau informația circulantă, prezintă caracteristici similare semantice, prin expunerea la cheile de descifrare, date de diagramele unicursale ce generează fractoloni.



Concatenarea pe un buton sau pe două butoane a fost realizată de Ștefan Dascălu, iar informația circulantă și genomul universului au fost realizate de Tiberiu Carp Andrei și Maria Mitrofan
http://harapalb66.pythonanywhere.com/
user: genom
parola: 1234


Aceste aplicații conduc la următoarele:

Concatenarea pe un buton sau două butoane generează torusuri informaționale sau conectoame https://www.youtube.com/watch?v=HA7GwKXfJB0&t=344s
Genomul universului generează structuri ce ilustrează elecromagnetismul, gravitația, interacțiile slabe sau tari, big bang-big crunch și alte fenomene.

Prin trecerea structurilor obținute în cheile de descifrare generate de diagramele unicursale și ulterior fractoloni, toate aceste structuri generează conținut semantic inteligibil în limbaj uman și reprezentabile prin comportamente generatoare de caracteristici de tip profesional și trasee de viață.

În cazuri particulare pe genomul universului se obține același număr de particule cu cel obținut de Gareth Lisii prin algebrele Lie E8 https://www.youtube.com/results?search_query=gareth+lissi+e8
Cantitatea uriașă de informații adusă de aceste structuri informaționale poate fi procesată cu ajutorul unor computere cuantice.

Informația circulantă a fost realizată de Tiberiu Carp Andrei și de Maria Mitrofan.

De fiecare dată, se vor obține diagrame unicursale, cifrele având aceeași semnificație. 2 este F2 (ce), 3 este F3 (cum), 6 este F6 (de ce), 4 este F4 (unde), 5 este F5 (când), iar pozițiile sunt identice cu cele ale diagramei unicursale.


În toate cazurile descrise, apar schimbări de paradigmă de gândire. Fractolonii și diagramele unicursale se obtin și generează logica trivalentă, capabilă să coreleze date și să genereze inferențe. Logica trivalentă conduce la posibilitatea înțelegerii inefabilului, nu doar a măsurabilului.

De o importanță extraordinară sunt izomorfismele structurale ce pot fi aprofundate pe site-ul https://www.hkrdi.org/.
Concluzia finală este că Dumnezeu există, este creatorul programului descris parțial aici. Manifestări ale creației se pot identifica în multe direcții, universul fiind fractal, orice secțiune făcută cu anumite instrumente necontradictorii de cunoaștere, va fi validă și necontradictorie.
Șirul și spiralele Fibonaci permit înțelegerea faptului că experiența acumulată produce evoluție pe etape superioare de structurare.
Genomul universului are de asemenea transformări date de transpoziții, precum și optimul de realizare a echilibrelor existențiale.
Teoria inițială de pornire a plecat de la observații făcute de următorii colaboratori cu care am lucrat în ultimii 30 de ani sau de la care m-am inspirat. Consider că abordările la un nivel superior de rafinare pot genera soluțiile viitorului de refacere a echilibrului planetar și de generare a soluțiilor de rezolvare a crizelor prezente.


INVARIANTII STRUCTURALI


Fractalii algebrici prezintă un număr de comportamente ce se regăsesc în natură și în știința actuală.
Aceștia sunt următorii:
-existența unor paternuri similare ce se descoperă la fenomene diferite, ex. feedback-urile simple.
-existența unor structuri în care doar anumite substructuri interacționeaza între ele, celelalte fiind pasive, ex „Compunerea clusterelor de litere”. Aceasta se regăsește în structurile chimice sau biochimice.
-generarea variantelor structurale de evoluție în timp, prin factorizarea unei structuri la alte structuri, ex. subliterele unei litere factorizate la paternurile unei coloane din „semicicluri”. Aceasta permite înțelegerea corelativă a fenomenelor temporale. Se regăsesc elemente în teoria sistemelor disipative, câmpul morfic, câmpul de spin, bioinformație, ce conduc către particule elementare și elemente chimice.
-fractolonii cu formele lor hexagonale se regăsesc în structura hexagonală a cristalului de hidrogen, dar și în multe alte fenomene
-structuri cu grad de complexitate mai mari ce au structuri hexagonale sau pentagonale care se regăsesc în fractolonii pe diverse nivele, se pot monta în structuri de tip fulerene sau poliedre Goldberg, și se regăsesc în structurile clusterelor de apă, dar și în structuri chimice, precum riboza sau dezoxiriboză. Dar și în structura chimică a bazelor ADN.
Un rol important l-a jucat Peter Gariaev, cu care am avut o întâlnire filmată în Moscova. El fusese propus pentru premiul Nobel, dar a murit înainte de acest eveniment. Munca lui a fost promovată în Romania de către Isabela Călin. În acest moment, avem posibilitatea de aprofundare a legăturii dintre informația structurată semantică dată de fractalii algebrici și studiile lui Gariaev.

Tripli fractoloni, programarea fiind facută de către Ștefan Dascălu, permit atât introducerea ciclurilor de garantare și contragarantare, introducerea succesivă pe orizontală a caracteristicilor fractolonilor cu caracteristici feminine, intercalate cu fractolonii cu caracteritistici masculine.
Cea mai importantă aplicabilitate este dată de dezvoltarea unei rețele profesionale și spirituale, unde fiecare nod structurat este sprijinit de încă șase noduri structurate, ce permit realizarea proiectelor inițiate de nodul central.
Structura are stabilitatea dată de ciclurile mici intercalate și permite înțelegerea rolurilor și rosturilor la nivel social și ecosistemic. Pe de altă parte, fixează logica trivalentă, ce stă la baza analizei, generând, astfel, posibilitatea trecerii la următoarele generații și intrării în cultura de bază socială și profesională, esențiale pentru conservarea și refacerea echilibrului natural.
Structura permite, de asemenea, întelegerea rolului și rostului speciei umane în ecosistem.
Instrumentele teoretice generate de fractalii algebrici permit depășirea multor obstacole și evitarea multor crize și dezastre, dacă vor ajunge să fie introduse în educatie și în sistemele de analiză computerizată.


Concluzie


Rolul umanităţii este legat implicit de dezvoltarea de tehnologii care să permită depăşirea problemei iniţiale legată de lanţul trofic, prin care toate fiinţele se înmulţesc exagerat de mult, dar împiedică suprapopularea prin consumarea reciprocă. Toată analiza evoluţiei istorice a realităţii relevă faptul că salturile în spiritualitate au precedat salturile economice, organizatorice, tehnologice, etc., dar toate au condus la progrese pe calea spiritualizării speciei umane.

Cercetările ultimelor decenii relevă că această tendinţă se regăseşte şi la speciile ce depind direct de oameni. Un exemplu în acest sens este acţiunea muzicii clasice asupra comportamentului şi performanţelor plantelor şi animalelor ce sunt în directă relaţie cu oamenii.
Poziţia umanităţii în ecosistem este singulară, datorată în primul rând uriaşei responsabilităţi legată de utilizarea tehnologiilor. Aceste tehnologii pot dezechilibra şi distruge orice urmă de echilibru planetar, dacă nu sunt proiectate să aibă feedback la mediul natural şi să fie neinvazive faţă de acesta. Din acest motiv şi planeta vie Gaia este nevoită să acţioneze autoprotectiv provocând dezastre naturale atunci când acţiunea tehnologică invazivă conduce la dezechilibre sistemice.
Noi punem frecvent în balanţa supravieţuirii umanităţii crize umane generate de comportamente umane inadecvate faţă de mediu, de războaie şi conflicte economice sau de alte tipuri, ce conduc inexorabil în final la creşterea dezechilibrului de mediu.
Aceasta face ca spiritualizarea umanităţii şi trecerea ei la o etapă calitativă care să depăşească etapa cantitativă pe care o parcurge în perioada actuală să fie singura soluţie pentru depăşirea problemelor actuale. Acest deziderat poate fi îndeplinit cu ajutorul reţelelor consistente de specialişti prezentată în acest material.

Mulțumesc tuturor colaboratorilor menționati în acest material, în special domnului Emil Sârbu care a finanțat programul de cercetare, domnului Radu Dop care a urmărit coerența, doamnei Crina Deac care a făcut site-ul de prezentare, doamnei Simona Neagu care a asigurat funcționarea.
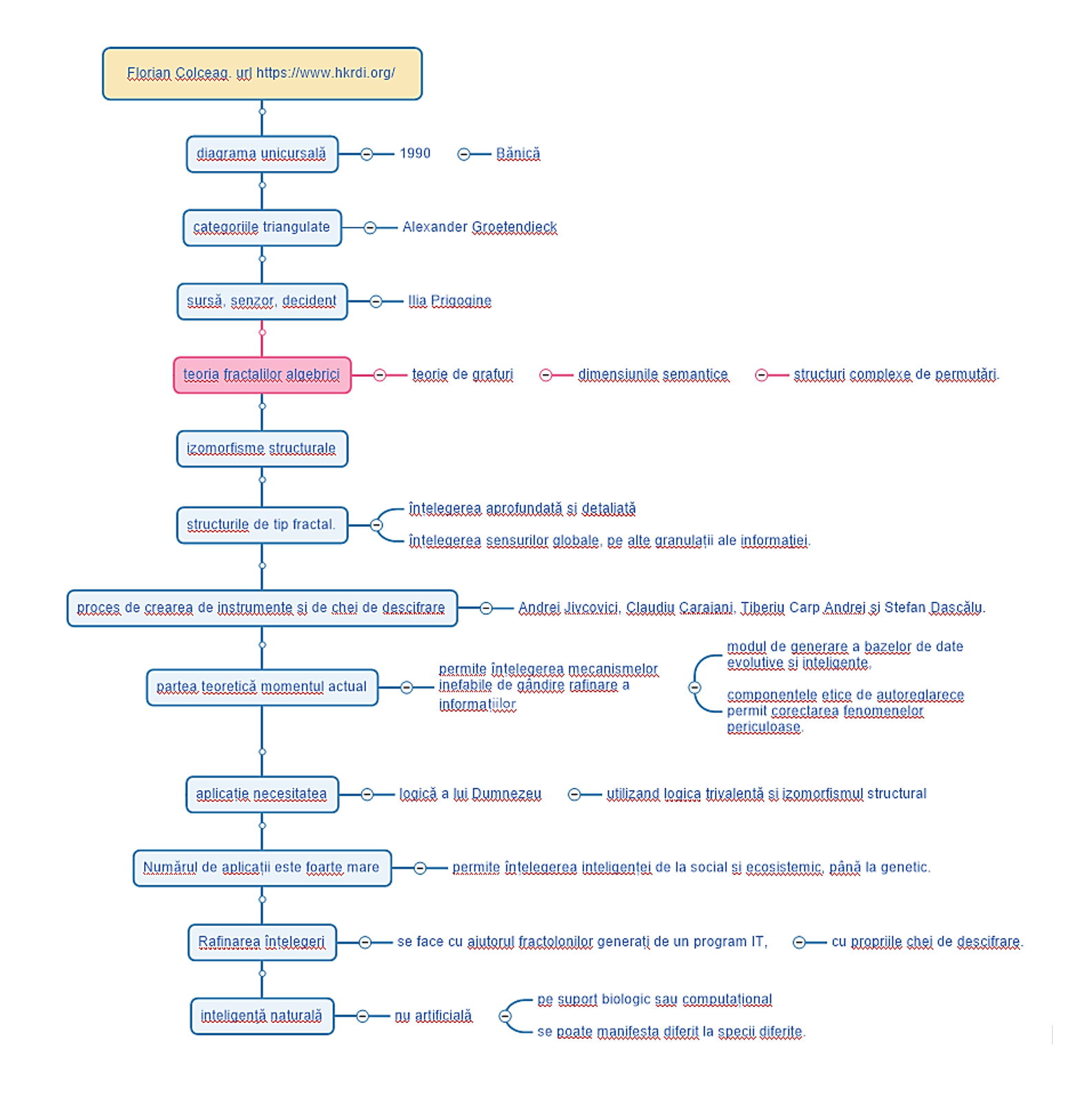
1 Diagrama unicursală 1990, Bănică
2 Categoriile triangulate, Alexander Groetendieck
3 Sursă, senzor, decident, Ilia Prigogine.
4 Teoria fractalilor algebrici teorie de grafuri, dimensiunile semantice și structuri complexe de permutări.
5 Izomorfisme structurale.
6 Structurile de tip fractal permit înțelegerea aprofundată și detaliată; înțelegerea sensurilor globale, pe alte granulații ale informaţiei.
7 Proces de crearea de instrumente și de chei de descifrare coll. Andrei Jivcovici, Claudiu Caraiani, Tiberiu Carp Andrei și Stefan Dascălu.
8 Partea teoretică - Momentul actual
• permite înțelegerea mecanismelor inefabile de gândire și rafinare a informațiilor, modul de
• generare a bazelor de date evolutive și inteligente
• componentele etice de autoreglare ce permit corectarea fenomenelor periculoase.
9 Aplicația probează necesitatea logică a lui Dumnezeu utilizând
• logica trivalentă și
• izomorfismul structural
10 Numărul de aplicații este foarte mare și permite înțelegerea inteligenței pe un larg spectru de la social și ecosistemic, până la cel genetic.
11 Rafinarea înțelegerii se face cu ajutorul fractolonilor generați de un program IT, având propriile chei de descifrare.
12 Este inteligenţă naturală, nu artificială, pe suport biologic sau computațional și se poate manifesta diferit la specii diferite.
13 Studiile de genetică ale lui Peter Gariaev

Pentru mai multe informații, accesați:
CHEILE DE DESCIFRARE ALE UNIVERSULUI