Organizare ICDCU

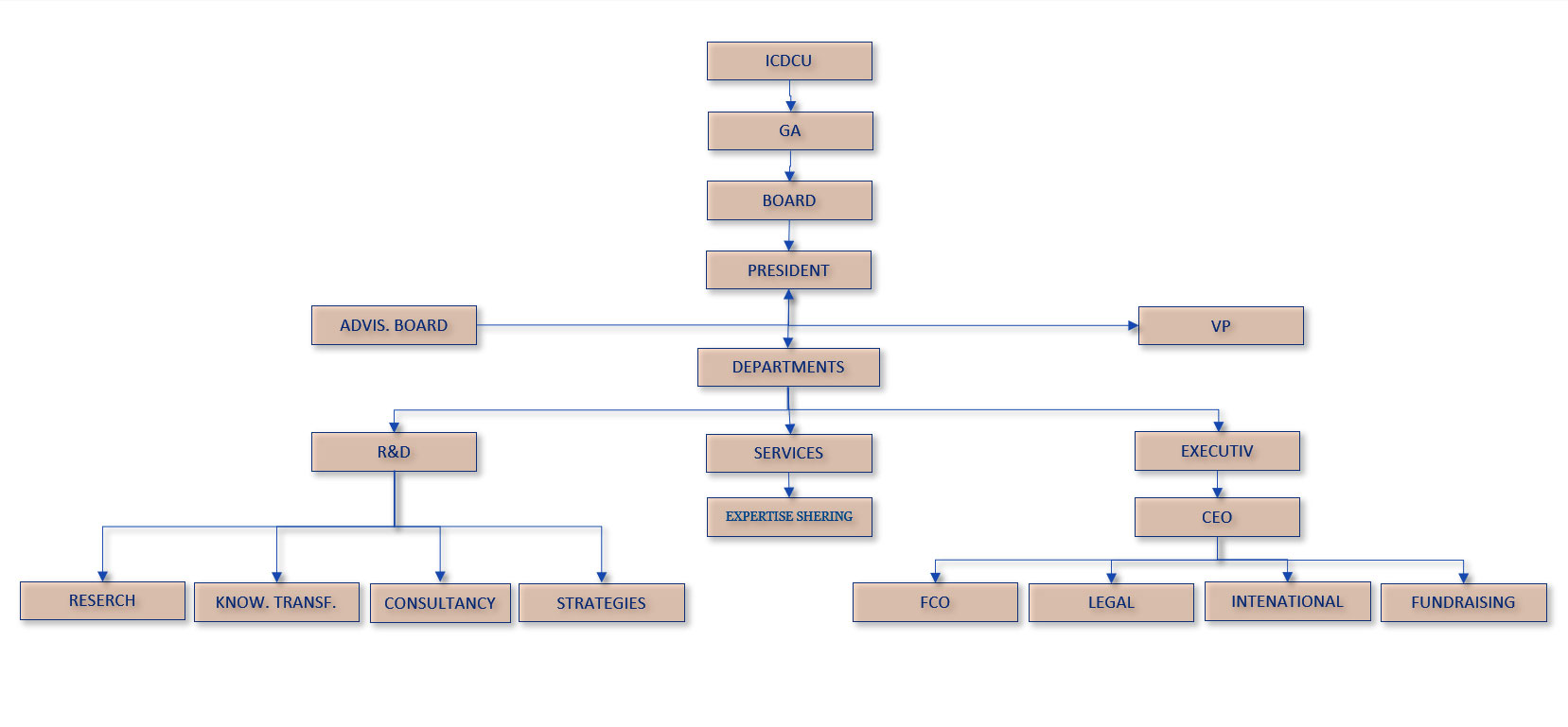
Organigrama

Organigrama
Activitățile centrale

1.Activitățile centrale

1.1 Cercetare teoretică și aplicativă
1.2 Dezvoltare cursuri de formare, specializare și perfecționare
1.3 Monitorizare impact
1.4 Dezvoltare instrumente și strategii
1.5 Evaluare trenduri, resurse și oportunități
1.6 Programe de integrare, colaborare și comunicare

Comitetul de conducere

2.Consiliul director

2.1 Președinte Florian Colceag
2.2 Vicepreședinte Radu Dop
2.3 Membru Simona Neagu

Event

3.Structura Executivă

3.1 Director executiv Cătălin Popa
   3.1.1 Director Dep. Juridic Simona Neagu  
   3.1.2 Director Financiar Rodica Danciu
   3.1.3 Director Dep. Internațional Delia Baciu
   3.1.4 Director Dep. Educație Adrian Marin
   3.1.5 Coordonator Dep. Imagine Crina Deac
   3.1.6 Coordonator Dep. Traduceri Raluca Mitroi